X
前沿资讯

Food Biosci. | 褐藻寡糖对健康男性结肠菌群及代谢物的调控作用研究

发布时间:2026-01-26 09:39:27      作者:青岛海大海洋寡糖科技有限公司      来源:本站

文章题目:Responses of the colonic microbiota and metabolites during fermentation of alginate oligosaccharides in normal individuals: An in vitro and in vivo study

发表期刊:Food Bioscience

影响因子:5.9(2025)

通讯单位:江南大学

研究背景

        近年来,肠道菌群与人体健康关联的研究日益深入,肠道菌群不仅影响多种慢性疾病的发生发展,还与生殖健康等多个生理过程密切相关。作为一种难以被人体上消化道消化吸收的天然产物,褐藻寡糖(AOS)已被证实具有抗炎、抗氧化等多种生物活性,且在动物实验中展现出调节肠道菌群和改善精子质量的潜力。然而,目前缺少AOS对健康人体结肠菌群及代谢物直接影响的相关研究。本研究通过体内动物实验与体外发酵实验相结合的方式,系统探究了AOS对健康男性结肠微生物群和代谢产物的调控作用,为AOS在功能性食品中的应用提供了新的科学依据。

        该研究首先开展了为期4周的动物干预实验,将大鼠分为AOS干预组和对照组,每组均包含雄性和雌性大鼠,通过灌胃方式给予相应干预(图1A)。实验结果显示雄性大鼠体重显著高于雌性大鼠(图1B)。采用AB-PAS染色法检测结肠组织杯状细胞数量,AOS干预后雄性大鼠结肠杯状细胞数量显著增加,单位长度内杯状细胞密度明显上升,而雌性大鼠无明显变化(图1C, D)。使用16S rRNA高通量测序技术分析结肠菌群组成,OTU水平聚类树清晰呈现了各组间微生物群落的差异(图1E)。在门水平上,厚壁菌门、拟杆菌门、变形菌门和放线菌门构成了肠道菌群的主要组成部分,AOS干预显著提高了雄性大鼠肠道中疣微菌门的相对丰度;在属水平上,AOS干预组雄性大鼠的双歧杆菌、阿克曼氏菌、厌氧杆状菌、厌氧支原体和布劳特氏菌等有益菌丰度显著升高,这些菌群的丰度变化在柱状图中直观体现(图1H-M),而雌性大鼠的菌群组成未出现明显改变(图1F-G)。

图片

图1 AOS引起的肠道菌群变化

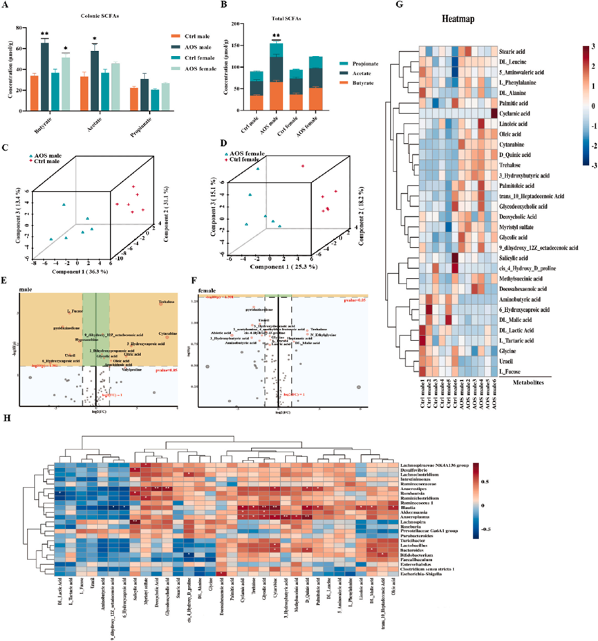
        为深入探究AOS对肠道菌群代谢功能的影响,本研究检测了大鼠结肠内容物中短链脂肪酸(SCFA)的含量。短链脂肪酸作为肠道菌群发酵的主要产物,对肠道健康具有重要意义。结果显示,AOS干预显著提高了雄性大鼠结肠中丁酸和乙酸及总短链脂肪酸含量也明显增加(图2A, B),而雌性大鼠结肠中短链脂肪酸含量未发生显著变化。进一步的非靶向代谢组学分析结果显示,通过OPLS-DA分析发现,雄性大鼠的AOS干预组与对照组在代谢物组成上呈现显著聚类差异,而雌性大鼠的两组间无明显区分(图2 C, D)。火山图分析鉴定出雄性大鼠结肠中10种差异代谢物,其中7种代谢物在AOS干预后显著上调,3种显著下调,而雌性大鼠的火山图未显示明显差异代谢物(图2E, F)。热图聚类分析展示了雄性大鼠AOS干预组与对照组中前32种富集代谢物的丰度差异,红色代表代谢物丰度较高,蓝色代表丰度较低(图2G)。相关性分析表明,布劳特氏菌与阿糖胞苷、乙醇酸等代谢物呈显著正相关,厌氧支原体与D-奎宁酸、3-羟基丁酸等多种代谢物密切相关(图2H)。

图片

2 AOS对雄性和雌性大鼠结肠代谢物的影响

        为进一步验证AOS对健康男性肠道菌群及代谢物的影响,研究收集了6名健康男性志愿者的粪便样本进行体外发酵实验。实验在严格的厌氧条件下进行,以AOS为唯一碳源,设置多个时间点取样检测。发酵过程中,pH值从24小时开始显著下降并在72小时后保持稳定,表明AOS发酵过程中产生了酸性化合物(图3A)。不同个体粪便菌群对AOS的利用率存在差异,其中72小时时利用率差异最为显著(图3B, C)。16S rRNA测序分析显示,体外发酵过程中肠道菌群组成呈现动态变化,门水平上拟杆菌门在72小时发酵时占比高达40%(图4A);α多样性分析中,Chao1指数和Shannon指数均低于0小时对照组,表明AOS干预降低了微生物群落多样性(图4B-C);β多样性分析显示72小时发酵组与0小时对照组的微生物群落结构差异最大(图4D)。在属水平上,AOS干预显著提高了拟杆菌、大肠杆菌-志贺氏菌、副拟杆菌和厌氧杆状菌的丰度,其中拟杆菌、厌氧杆状菌和布劳特氏菌在72小时时丰度显著升高,柱状图清晰展示了这些菌群的丰度变化(图4E-H)。

图片

图3 采用健康男性粪便样本对AOS进行体外模拟发酵

图片


4 采用16S rRNA测序技术分析了不同发酵时间AOS粪便微生物群的结构与多样性

        体外发酵液中短链脂肪酸检测结果显示,发酵过程中丁酸含量最高,其次为乙酸和丙酸,各短链脂肪酸的含量随时间变化趋势明确(图5A-C),总短链脂肪酸含量在72小时达到峰值(图5D)。非靶向代谢组学分析通过OPLS-DA二维得分图呈现了不同发酵时间点样本的代谢物差异(图5E),模型预测准确率Q2值为0.831,满足分析要求(图5F)。火山图和随机森林分析鉴定出15种差异代谢物,粉色圆点代表显著上调或下调的差异代谢物(图5G、I),随机森林图展示了对样本分组预测贡献最大的代谢物,红色表示代谢物丰度较高,绿色表示丰度较低(图5H)。Spearman相关性分析表明,体外发酵过程中拟杆菌、厌氧杆状菌和布劳特氏菌与3-羟基丁酸、阿糖胞苷、乙醇酸等有益代谢物呈显著正相关,红色代表正相关,蓝色代表负相关(图6)。

图片


图5 AOS对粪便发酵液中代谢物的影响

图片

图6 AOS体外发酵过程中肠道菌群与代谢物的Spearman相关性分析


结论

        肠道菌群与饮食之间的相互作用是近年来的研究热点,饮食作为影响肠道菌群组成的关键因素,其与菌群的动态平衡直接关系到宿主健康。随着精准营养理念的发展,靶向肠道菌群的功能性食品开发成为研究热点。此前已有研究表明,菊粉型果聚糖、低聚半乳糖等益生元可通过调节肠道菌群发挥健康益处,而本研究通过体内外实验相结合的方式,首次系统证实了AOS对健康男性肠道菌群和代谢物的特异性调控作用。AOS能够选择性地促进健康男性肠道中多种有益菌的生长繁殖,提高短链脂肪酸尤其是丁酸的产量,同时上调多种具有重要生理功能的代谢物水平。这些研究结果不仅丰富了人们对AOS益生元活性的认识,也为AOS在男性功能性食品中的开发应用奠定了坚实的科学基础,为改善男性生殖健康提供了新的思路和方向。

        原文链接:https://doi.org/10.1016/j.fbio.2023.102413

        本文是对《Responses of the colonic microbiota and metabolites during fermentation of alginate oligosaccharides in normal individuals: An in vitro and in vivostudy》一文的分享,版权和著作权属于杂志社与作者所有,文中内容不代表本公司观点,原文请查看文末链接。

作者:汪浩

审核:李全才、邵萌

编辑:郭青云

 如有侵权,请联系删除